Instance Verification Kit (IVK)
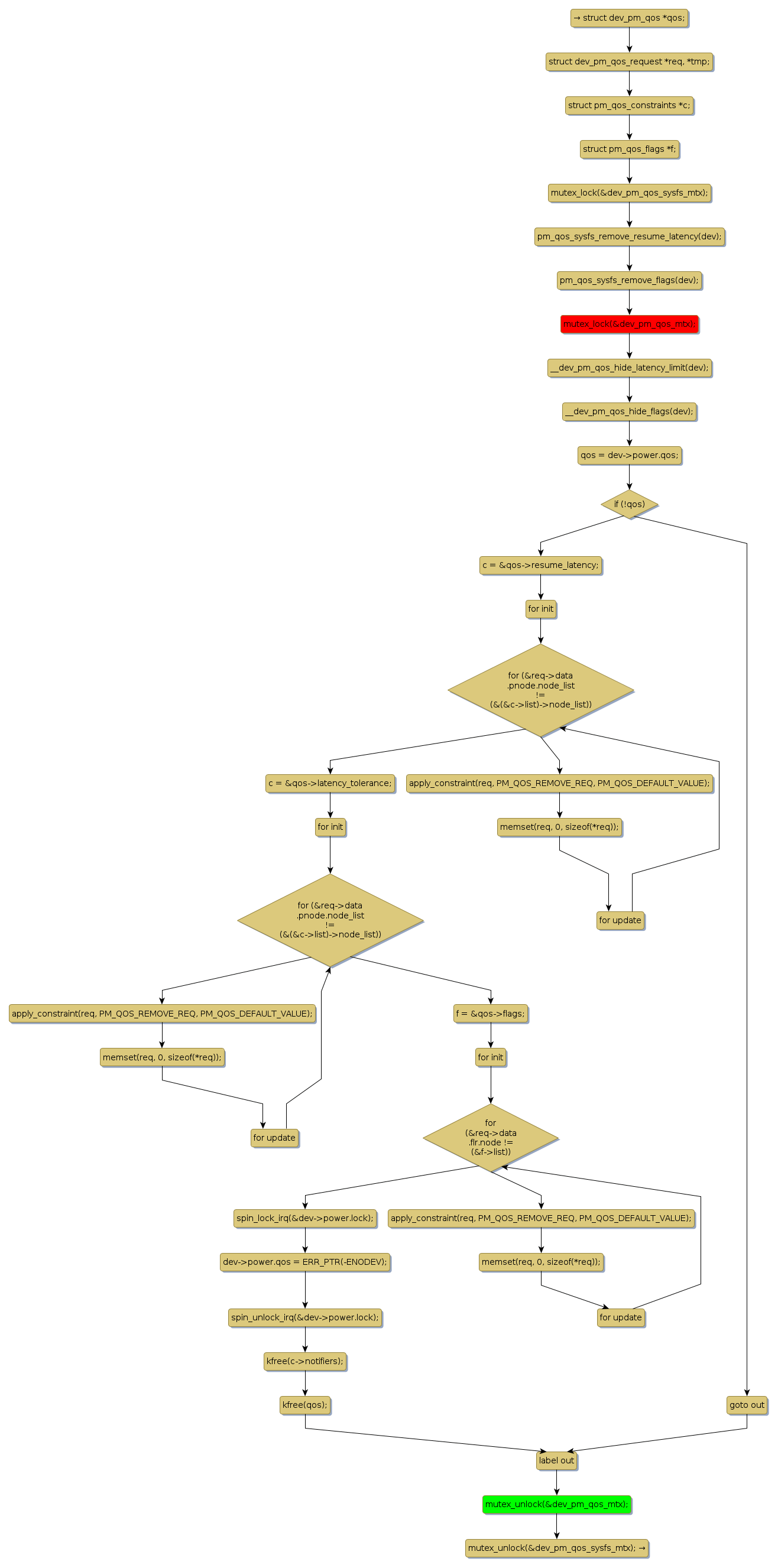
mutex lock @ [7092+28+/linux-3.19-rc1/drivers/base/power/qos.c]
Instance Signature: dev_pm_qos_mtx
|
The Matching Pair Graph:
|
|
Function Name
|
Control Flow Graph (CFG)
|
Events Flow Graph (EFG)
|
Source Correspondence
|
|
dev_pm_qos_constraints_destroy
|
|
|
[6656+30+/linux-3.19-rc1/drivers/base/power/qos.c]
|